تاريخ الاضافة : نوفمبر 5th, 2025
اصدار الويندوز : 9.0.6
.exe حجم : 1 جيجا
اللغات المتوفرة : الانجليزية
مُتعلقات بحث عن KiCad
KiCad للويندوز
تحميل برنامج تصميم الدوائر الكهربائية KiCad للكمبيوتر ويندوز
تحميل برنامج كاي كاد تصميم الدوائر الكهربائية KiCad للكمبيوتر ويندوز ، يُعد برنامج KiCad للكمبيوتر ويندوز واحدًا من أبرز البرامج المجانية والمفتوحة المصدر في مجال تصميم الدوائر الإلكترونية (EDA)، حيث يوفّر مجموعة متكاملة من الأدوات لإنشاء المخططات الإلكترونية (Schematics) وتصميم لوحات الدوائر المطبوعة (PCB Layouts) باحترافية عالية.
تم تطويره لأول مرة في عام 1992 بواسطة المهندس Jean-Pierre Charras، ومنذ ذلك الحين شهد البرنامج تطورًا هائلًا جعله من أهم الأدوات المستخدمة من قبل الهواة والمهندسين والمحترفين في مختلف أنحاء العالم.
نبذة عن برنامج تصميم الدوائر الكهربائية KiCad للكمبيوتر ويندوز :
يتميّز برنامج تصميم الدوائر الكهربائية KiCad للكمبيوتر ويندوز بأنه برنامج مفتوح المصدر بالكامل، ما يعني أن جميع خصائصه متاحة مجانًا دون قيود أو اشتراكات مدفوعة ويوفّر بيئة عمل متكاملة لتصميم الدوائر الإلكترونية بدءًا من مرحلة الرسم التخطيطي وحتى إنتاج ملفات التصنيع النهائية (Gerber Files).
البرنامج يتكوّن من عدة وحدات رئيسية، أبرزها :
- Eeschema: لإنشاء الرسومات التخطيطية الإلكترونية.
- PCBNew: لتصميم لوحات الدوائر المطبوعة متعددة الطبقات.
- 3D Viewer: لمعاينة التصميم في بيئة ثلاثية الأبعاد قبل الطباعة.
- Library Management: لإدارة المكتبات والمكونات الإلكترونية.
- SPICE Simulation: لمحاكاة الدوائر وفحص أدائها قبل تنفيذها فعليًا.
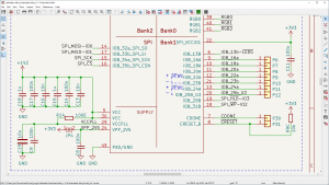
واجهة برنامج KiCad للكمبيوتر ويندوز
واجهة برنامج KiCad للكمبيوتر ويندوز تُعد احترافية وشاملة، رغم أنها قد تبدو معقدة للمبتدئين في البداية فالواجهة مقسمة إلى نوافذ متعددة، كل منها مخصصة لوظيفة معينة مثل الرسم التخطيطي أو تصميم لوحة PCB أو إدارة المكتبات.
تتميز بالآتي :
- تصميم منظم يعتمد على الأيقونات والقوائم الواضحة.
- دعم العمل في عدّة نوافذ وتبويبات لتسهيل التنقل بين أجزاء المشروع.
- نظام إعدادات قابل للتخصيص، ما يسمح بتعديل الأدوات والألوان بما يناسب المستخدم.
- دعم العرض الثلاثي الأبعاد الذي يتيح فحص التصميم بشكل واقعي قبل التصنيع.
- رغم أن منحنى التعلم قد يكون حادًا بعض الشيء، إلا أن البرنامج يوفر أدلة ودروسًا رسمية لمساعدة المستخدمين على البدء بسرعة.

